Introduction
For residents of Lanzarote, managing water is a fundamental aspect of daily life, deeply woven into the island's history and infrastructure. Unlike the straightforward mains-fed systems common in many parts of the world, Lanzarote's homes often rely on a unique combination of an underground water tank, known as an aljibe, and a pump system. This setup is a direct response to the island's arid climate and historical water scarcity.
However, this traditional system presents modern challenges, particularly when it comes to detecting water leaks. At Canary Detect, we find that many puzzling leak scenarios are rooted in a misunderstanding of how these systems operate. This article explains the history behind Lanzarote's water network, how it functions, and why it makes leak detection a unique challenge.

The iconic white, flat-roofed architecture of Lanzarote, set against the volcanic landscape. Modern domestic aljibes are typically filled by tanker rather than rainwater.
A History Forged by Scarcity

Historically, the islanders were masters of water conservation, developing methods to capture every possible drop. This included large-scale public reservoirs (maretas) and channels to collect rainwater runoff. While the classic, flat-roofed design of Canarian houses was perfect for channeling rainwater into a household aljibe, the primary method for filling these domestic tanks for many years has been through water tanker delivery, known locally as a pipa.
Even with the advent of modern desalination plants in the 1960s, which now supply the entire island, the legacy of water scarcity persists. The mains water supply can be inconsistent, with low pressure and, in some rural areas, scheduled cuts that can leave homes without water for days at a time. As a result, the aljibe and pump system remains an essential component of most households, providing a crucial buffer and ensuring consistent water pressure.

Water tankers (pipas) are still a common sight in the Canary Islands, delivering water to fill domestic aljibes, especially during supply interruptions.
How the Aljibe and Pump System Works
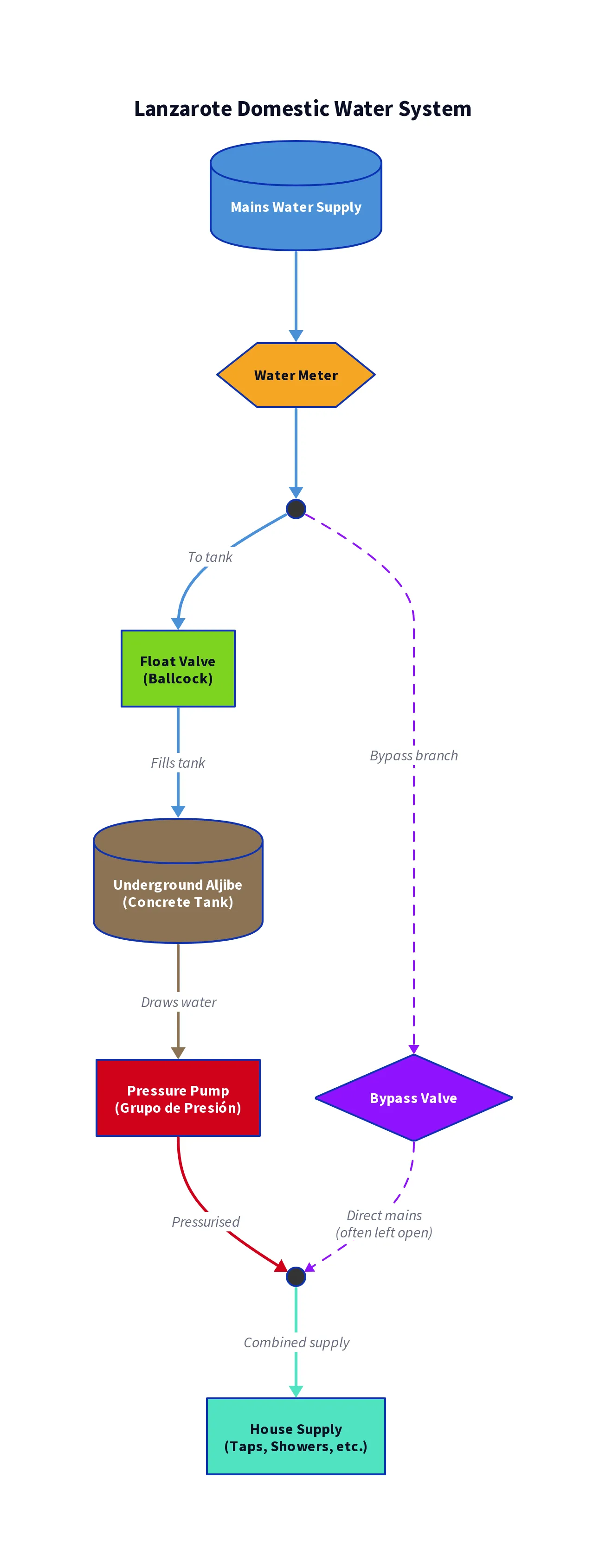
A typical domestic water system in Lanzarote consists of three main parts:
- The Aljibe: An underground storage tank, typically made of concrete, that holds the home's primary water reserve. It is filled from the mains supply via a pipe controlled by a float valve.
- The Float Valve (Ballcock): This valve automatically opens to top up the aljibe from the mains when the water level drops and closes when it is full. It functions just like the mechanism inside a toilet cistern.
- The Pressure Pump (Grupo de Presión): Because the mains pressure is often too low for household needs, a pump is used to draw water from the aljibe and deliver it to the taps, showers, and appliances at a consistent, usable pressure.
Many homes also feature a mains bypass. This is a branch off the mains supply (after the ballcock feed to the aljibe) that connects directly to the house pipework after the pump, controlled by a valve. In practice, this bypass is often left open, with the pump running as normal. The mains provides a base level of pressure, and the pump "tops up" the pressure to ensure adequate flow throughout the house. If the pump fails, the house still receives water directly from the mains (albeit at lower pressure). This dual-feed arrangement is practical but adds complexity when diagnosing leaks.


Schematic view: mains water feeds the aljibe via a float valve, while a bypass branch (often left open) provides direct mains pressure. The pump draws from the aljibe to boost pressure, and both supplies combine before reaching the house.
The Unique Challenge of Leak Detection
This system creates specific challenges when trying to identify a water leak, often leading to confusing signals from the water meter.
Mystery 1: The Intermittent Water Meter
A common assumption is that a leak will cause the water meter to spin continuously. With an aljibe system, this is rarely the case. If you have a leak inside your house (e.g., a dripping tap or a faulty toilet), the water is being lost from the pump-fed side of the system. The water is coming from the aljibe, not directly from the mains.
Your water meter will only spin for brief periods when the float valve in the aljibe opens to replenish the water that has been lost. This means a significant leak can go unnoticed, as the meter appears to be static most of the time, only to spin intermittently as the tank tops itself up.
Mystery 2: The Constantly Spinning Meter (That Isn't a Leak)
Conversely, a constantly spinning meter doesn't always mean you have a leak in your property's pipework. The most common culprit in this scenario is a faulty float valve in the aljibe itself.
If the valve fails to close properly when the tank is full, water from the mains will continuously trickle in and overflow from the aljibe. However, you are unlikely to see water pooling on the surface. Most aljibes are not fully watertight all the way up. The upper section, typically above the 80-90% full level or above where the ballcock sits, is often not sealed. When water rises past this point, it simply seeps into the surrounding ground and disappears under your patio tiles, completely unnoticed. To an observer, the meter spins non-stop, creating the perfect illusion of a major leak. In reality, it is a simple mechanical failure in the tank's filling mechanism.

A spinning leak indicator on a water meter can be caused by a true leak or a faulty float valve in the aljibe.
The Telltale Pump
One of the clearest signs of a leak in an aljibe system is the behaviour of the pump itself. If no one is using water, the pump should stay silent. A leak on the pump-fed side will slowly drain the pressure in the system, causing the pump to kick in periodically to restore it.
The Non-Return Valve Factor
A critical but often overlooked component in these systems is the non-return valve (also called a check valve). These are typically installed at the water meter and on the mains bypass pipework. Their job is to prevent water from flowing backward into the mains supply.
When a non-return valve fails, the higher pressure from the pump can push water back toward the mains. This causes the pump to run frequently as it tries to maintain pressure against a system that is effectively "leaking" water back the way it came. The symptoms mimic a genuine leak: the pump cycles on and off, and the water meter spins.
You might assume that water flowing backward would cause the meter to spin in reverse, reducing your bill. In practice, the opposite is usually true. Water meters are designed to measure forward flow, and when water oscillates back and forth due to pressure fluctuations, the meter tends to register more forward movement than backward. The result is a higher water bill, not a lower one.
The Bypass Complication
If your property has a mains bypass, it adds another layer of complexity. A leak could exist on the mains-fed side or the pump-fed side, and isolating the source requires systematically shutting off different parts of the system to observe the meter's behaviour. This can be a challenging process for the average homeowner.
Conclusion: Know Your System
Understanding whether your water comes directly from the mains or via an aljibe and pump is the first and most critical step in diagnosing a potential leak in Lanzarote. The behaviour of your water meter can be misleading if you don't know what it's connected to.
If you suspect a leak but can't make sense of what your water meter is telling you, the unique characteristics of your water system are likely the reason. Before you face a high water bill or potential property damage, it's essential to get an expert diagnosis.
Can You Drink the Water?
This is one of the most frequently asked questions by visitors and new residents, and the answer is not a simple "yes" or "no." It requires understanding the difference between the water entering your property and the water coming out of your tap.
The Official Stance: Yes, It's Potable
Legally and technically, the water supplied by Canal Gestión Lanzarote is safe to drink. It is desalinated seawater that undergoes reverse osmosis, remineralisation (adding calcium and magnesium), and chlorination. It must meet strict sanitary criteria set by EU Directive 2020/2184 on the quality of water intended for human consumption.
Regular testing is conducted to ensure it meets these standards at the point of supply. Experts from the University of Las Palmas de Gran Canaria and local health inspectors have confirmed that the mains water is safe, often containing less plastic residue than bottled water.
The Reality: It Depends on Your Tank
While the water is safe when it passes through the meter, the safety of what comes out of your tap depends entirely on where it has been stored.
In our years at Canary Detect, we have inspected the inside of countless aljibes. The reality is stark:
- The Good: Some tanks are pristine, well-maintained, and perfectly safe.
- The Bad: Others are sites of "pure horror" that would make you run to the toilet just looking at them. We have seen tanks with sediment buildup, root intrusion, crumbling concrete, and even drowned pests.
If your tap water comes from an aljibe that hasn't been cleaned or inspected in years, it may no longer be safe to drink, regardless of its quality at the meter.
Our Recommendation
If you want to drink tap water (which is cheaper, eco-friendly, and convenient), follow these rules:
- Bypass the Tank for Drinking: The safest option is to have a dedicated "drinking water tap" in your kitchen that is plumbed directly to the mains, bypassing the aljibe and pump entirely. This ensures you are drinking the regulated, safe water directly from the supply network.
- Maintain Your Aljibe: If you must use tank water, treat your aljibe like the critical infrastructure it is. It requires regular inspection, cleaning, and waterproofing to prevent contamination.
- Check the Condition: Don't assume your tank is clean. Have it inspected. If it's in poor condition, use it only for washing and flushing until it can be professionally remediated.
Still Unsure? Don't Guess.
95% of leaks in Lanzarote are hidden. No visible signs, no obvious clues. Before you pay for a full survey, get a definitive answer with our Free Leak Confirmation Test.
Contact Canary Detect for professional leak detection across Lanzarote. We serve Arrecife, Puerto del Carmen, Playa Blanca, Costa Teguise, Yaiza, and all areas of the island.
Get a free leak confirmation test →
Need Professional Help?
Canary Detect offers professional leak detection services across Lanzarote with our No Find, No Fee guarantee.
Get a Free QuoteNeed Help Detecting Underground Pipes?
Our Lanzarote-based team uses GPR, acoustic detection, and tracer gas technology to locate any buried pipe. Contact us for a free consultation.
Get a Free Quote

